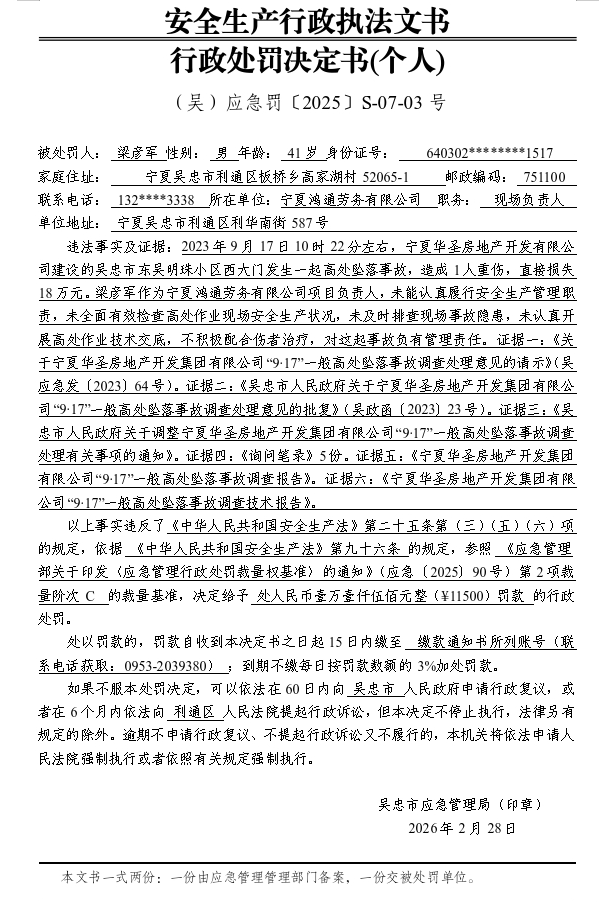
梁彦军(640302********1517):宁夏华圣房地产开发有限公司“9·17”一般高处坠落事故梁彦军行政处罚一案,本机关已于2026年2月28日依法对你作出《行政处罚决定书》((吴)应急罚〔2025〕S-07-03号),本机关执法人员通过其他方式均无法送达,根据《中华人民共和国民事诉讼法》第九十五条的规定,现向当事人公告送达壹份《行政处罚决定书》((吴)应急罚〔2025〕S-07-03号),内容详见附件。
请你自本公告发布之日起三十日内到本机关领取《行政处罚决定书》((吴)应急罚〔2025〕S-07-03号),逾期不领取即视为送达。
联系人及联系电话:吴少波,0953-2032766
联系地址:吴忠市利通区迎宾大街449号
附件:《行政处罚决定书》((吴)应急罚〔2025〕S-07-03号)
吴忠市应急管理局
2026年3月3日

扫一扫在手机上查看当前页面





